执行测试和缺陷管理
学习目标
- 熟练掌握缺陷管理流程
- 熟练掌握执行测试要点
1.缺陷的定义
软件在使用过程中存在的任何问题,都叫软件的缺陷,简称bug。
2. 缺陷的评判标准
- 缺失功能:软件未实现需求说明书明确要求的功能
- 功能错误:软件出现了需求说明书中指明不应该出现的错误
- 多余功能:软件实现的功能超出需求说明书指明的范围
- 约定俗成功能缺失:软件未实现需求说明书中虽然没有明确指出,但约定俗成的功能未实现
- 不易使用:软件难以理解,不易使用,运行缓慢,用户体验差
3. 缺陷出现的原因
- 需求阶段(55%):需求描述不易理解,有歧义、有错误、思虑不周到等
- 设计阶段(25%):设计文档出现错误、思虑不周
- 编码阶段(15%):代码出现错误
- 运行系统(5%):依赖的软硬件系统本身故障、配置项有误
注意:测试人员是发现bug,并不生产bug,无论是否有测试人员存在,软件都会存在bug
4. bug修复成本

5. 缺陷的分类

6. 缺陷特性
- 80%的缺陷出现在 20%的模块
- 测试进行越后期,越难发现新缺陷
- 同一个人,一直使用同样的测试思路,同样的一套测试用例,没有新的突破
- 某些缺陷天然地只有在很特殊或者很极端的情况下才会被触发。
- 允许bug遗留延后或不解决
- 没有足够的时间
- 不算真正的软件缺陷
- 修复的风险太大
- 不值得修复
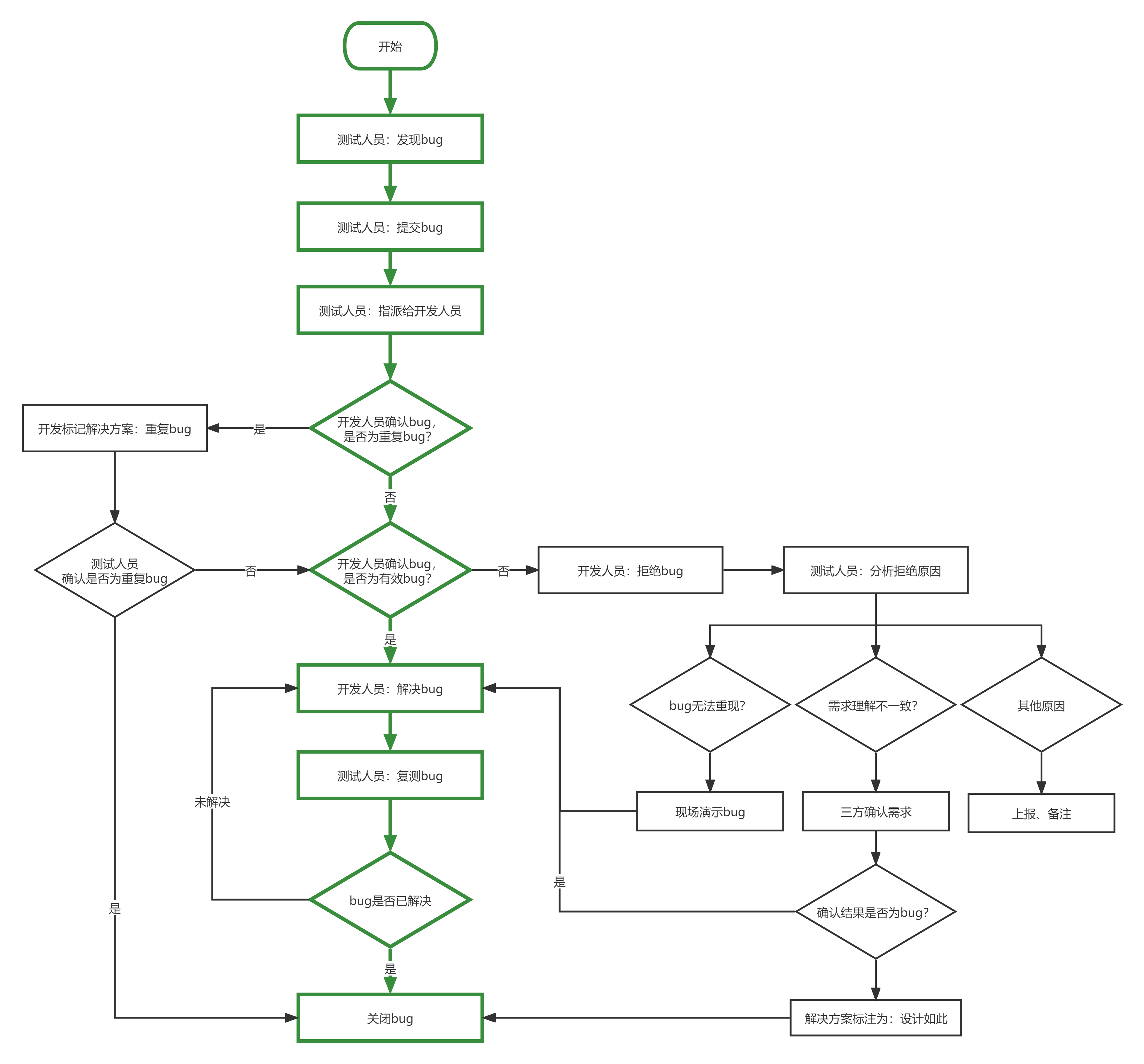
7. bug流程-生命周期

8. 什么是缺陷报告
- 为了解决混乱的bug管理衍生的科学管理手段
- 测试人员发现bug后,通过缺陷报告记录bug
- 借助缺陷报告实现对bug的跟踪管理过程
- 通过缺陷报告将缺陷告知给开发人员,是测试人员与开发人员之间重要的沟通方式
9. bug状态

10. 缺陷报告的组成
- 缺陷id:全项目中的唯一bug编号,不可重复
- 缺陷标题:一句话概括描述bug
- 所属模块:缺陷在哪个模块被发现
- 严重程度:bug的糟糕程度,对程序的影响程度
- 等级1:致命的(urgent)
- 等级2:严重的(high)
- 等级3:中等的、一般的(medium)
- 等级4:建议性小问题(low)
- 前置条件:操作前的准备事项
- 操作步骤:重现bug的操作步骤
- 预期结果:操作完步骤后应该得到的系统反馈结果
- 实际结果:实际操作完步骤后得到的系统反馈结果
- 优先级:建议程序员对bug的重视级别
- 级别1:放下手头的开发任务,立即解决(bug-urgent)
- 级别2:下个版本解决(bug-high)
- 级别3:在软件产品发布之前解决(bug-medium)
- 级别4:尽量在软件产品发布之前解决(low)
- 附件:发生bug时的界面截图、后台报错日志截图、录屏等

在实际工作场景下,每家公司对bug的严重级别定义不一样
11. 提交缺陷报告的注意点
- 缺陷是可重现的
- 一个缺陷只上报一次
- 缺陷报告要规范,符合公司要求,描述要清晰无歧义、不带有言语评判
12. 排查缺陷的思路
- 依赖的重要文档《测试用例》:根据对比预期结果,判断是否为bug
- 对比UI稿:通过比对UI稿、交互设计稿,比对出不一致点
- 借助抓包工具:使用fiddler、Charles、F12工具抓取接口,比对入参和出参的正确性
- 检查数据库:在界面上操作增删改查动作,对比数据库的变化是否正确、查询数据是否匹配
- 检查运行日志:使用xshell工具连接服务器,检测后台运行日志,查看报错日志
- 站在用户角度:假设自己是真实用户,找到对系统不满意的点
bug案例
假设以下测试用例执行完毕后,结果如下:

在禅道中提bug:

13. 测试执行–基本概念
- 项目提测,并通过冒烟测试,就进入到软件测试最主要的测试执行阶段(也就是执行测试用例、提交问题单、测试评估等活动),进行软件测试
- 根据已有的测试用例,按照里面的操作步骤一步一步的执行,并查看预期结果与实际结果是否一致。
- 执行测试不仅仅是执行测试用例,还需要排查bug、定位bug、协助开发解决bug
14. 测试执行-注意事项
- 搭建适合测试的测试环境
- 搭建前端服务、后端服务、数据库等,搭建过程中如遇到问题,测试人员可以要求开发人员协助
- 注意用例的前提条件和特殊说明
- 前提条件中可能包含了权限、顺序相关的要求
- 测试用例要全部执行
- 每条用例至少要执行一遍。少执行一条,就会有一个功能点没有测试到
- 不要忽视任何偶然现象
- 若遇到随机bug,需要深挖,可能会发现背后可能隐藏着更大的隐患
- 加强测试过程记录
- 执行过的用例做好对应标记,方便后续复盘、追踪bug,发现了缺陷应及时提交确认
- 提交缺陷时与开发的关系处理
- 若出现双方分歧,需要对开发人员晓之以理,做到有理、有据,有说服力,避免升级矛盾
- 提交一份优秀的缺陷报告单
- 缺陷报告需要合理化,避免啰嗦跑题,以最简短的步骤描述清楚bug情况;但也不能过于简陋,导致开发无法理解bug
- 及时更新维护测试用例
- 测试执行过程中,若发现遗漏了一些测试用例,应该及时的补充
- 测试执行过程中,若发现有冗余的测试用例,应该及时的删减